What is copyright?
In Hong Kong, copyright is a type of legal property right that protects original creative works (like writing, music, software, art, films, and broadcasts) and gives the owner exclusive control over how those works are used.
Basic definition
- Copyright protects the expression of ideas (the actual writing, music, code, image, etc.), not the underlying idea itself.
- It arises automatically as soon as an eligible work is created; you do not need to apply or register anything, and there is no official copyright registry in Hong Kong.
What works are protected?
Under the Copyright Ordinance (Cap. 528), nine main categories are protected:
- Literary works (e.g. books, articles, computer software).
- Dramatic works (e.g. plays, scripts).
- Musical works (e.g. musical compositions).
- Artistic works (e.g. drawings, paintings, photographs, sculptures).
- Sound recordings.
- Films.
- Broadcasts.
- Cable programmes.
- Typographical arrangement of published editions (layout of books, etc.).
Works made available on the internet are also protected.
Source: Intellectual Property Department (https://www.ipd.gov.hk/en/copyright/what-is-copyright/index.html)
Key features in Hong Kong
- Main law: Copyright Ordinance (Cap. 528), in force since 27 June 1997.
- No nationality or place-of-publication requirement: Hong Kong uses an “open qualification” system, so many works are protected regardless of where the author is from.
- Duration: for most literary, dramatic, musical and artistic works, copyright generally lasts for the life of the author plus 50 years (longer or different rules can apply in some cases, e.g. anonymous works).
Rights of the copyright owner
The owner has exclusive rights to do (or authorise others to do) restricted acts, such as:
- Copying the work.
- Distributing copies to the public.
- Performing, showing, or playing it in public.
- Making it available online (communication to the public).
Using a substantial part of the work without permission in these ways can be an infringement, unless an exception (such as certain educational or research uses) applies.
For Teaching
“Fair dealing” for education in Hong Kong is a very narrow exception that only allows limited use of copyrighted material in class work and assignments.
Under section 41A of the Hong Kong Copyright Ordinance, using copyrighted works in your coursework can fall under “fair dealing for the purposes of giving or receiving instruction,” but you must consider carefully:
- The purpose and nature of your use (for example, whether it is non‑profit and genuinely for teaching or learning).
- The nature of the work you are using.
- How much you use and how important that part is in relation to the whole work (for instance, whether you are using the “heart” of the work).
- The impact that your use might have on the work’s existing or potential market value.
Further explanation and examples are provided by the Intellectual Property Department in its education copyright leaflet, and by the Education Bureau’s “Copyright in Education” FAQ (Chinese only, updated June 2020).
Making & Using Photocopies for Study & Research
Guidelines on the Use of Photocopies in Classroom Instruction
See the Guidelines for Photocopying of Printed Works by Not-for-profit Educational Establishments, available from the Intellectual Property Department of Hong Kong and their FAQ
Key points often referred to include:
- A “3‑day rule” for making certain photocopies close to the time of use in class.
- A cap of no more than 27 separate photocopying occasions for each course within a single year.
- A limit of no more than 15 articles from the same newspaper title for any one course in a single academic year.
Also see Copyright and Education on the HK IPD website.
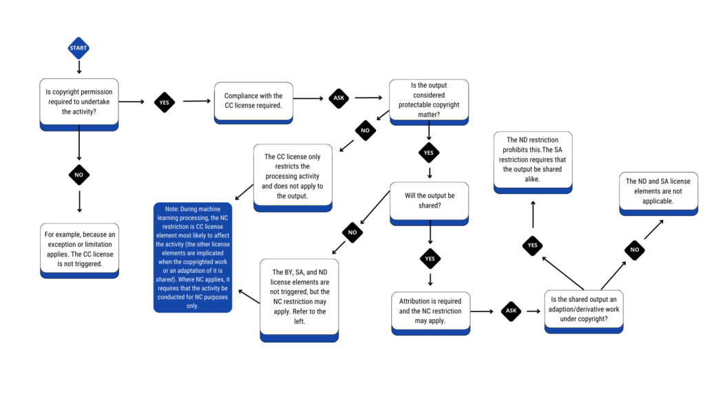
Creative Commons (CC) licences were created as an alternative to traditional “all rights reserved” copyright, which some people feel can discourage sharing. Instead, CC offers a “some rights reserved” model that lets creators give advance permission for certain uses of their work.
If you plan to make your work publicly available on the internet, you may choose a Creative Commons licence as a way to set out how others can use your creation. For further details, see: https://creativecommons.org/share-your-work/
| Videos | English Version | 中文版 |
| The Copyright Classroom : Lesson 11 Creative Commons Licences – What? 版權教室: 第十一課 什麼是共享創意授權 | Watch Now | 立即觀看 |
There are 6 types of Creative Commons License:
| License Types |
| 1. Attribution CC BY This license lets others distribute, remix, tweak, and build upon your work, even commercially, as long as they credit you for the original creation |
| 2. Attribution ShareAlike CC BY-SA This license lets others remix, tweak, and build upon your work even for commercial purposes, as long as they credit you and license their new creations under the identical terms |
| 3. Attribution-NoDerivs CC BY-ND This license allows for redistribution, commercial and non-commercial, as long as it is passed along unchanged and in whole, with credit to you. |
| 4. Attribution-NonCommercial CC BY-NC This license lets others remix, tweak, and build upon your work non-commercially, and although their new works must also acknowledge you and be non-commercial, they don’t have to license their derivative works on the same terms. |
| 5. Attribution-NonCommercial-ShareAlike CC BY-NC-SA This license lets others remix, tweak, and build upon your work non-commercially, as long as they credit you and license their new creations under the identical terms. |
| 6. Attribution-NonCommercial-NoDerivs CC BY-NC-ND This license is the most restrictive of our six main licenses, only allowing others to download your works and share them with others as long as they credit you, but they can’t change them in any way or use them commercially. |
For more information: https://creativecommons.org/share-your-work/use-remix/cc-licenses/
In Hong Kong, AI-generated works can receive copyright protection under the Copyright Ordinance, if the human creator has applied sufficient skill, effort, or judgment in making them.
The author is defined as the person who undertook the necessary arrangements to create the work (Copyright Ordinance, section 11(3)).
Copyright for such works lasts for 50 years from the end of the calendar year in which the work was made (section 17(6)).
Hong Kong Government Initiatives on AI and Copyright
The HKSAR Intellectual Property Department (IPD) ran a Public Consultation on Copyright and Artificial Intelligence (2024) from July 2024 to February 2025.
On February 18, 2025, the government released a paper titled “Enhancement of the Copyright Ordinance regarding Protection for Artificial Intelligence Technology Development – Outcomes of Public Consultation and Proposed Way Forward,” which outlines planned amendments to copyright law.
Key proposals include:
Introducing a Text and Data Mining (TDM) exception that permits data mining for both commercial and non-commercial purposes, subject to the three-step test: lawful access to the work, no infringing copies retained, and record-keeping requirements.
Creating an “opt-out” mechanism allowing copyright owners to block their works from AI training use by explicitly reserving rights, including through machine-readable signals for online content (see page 12 for details).
University of Hong Kong’s Copyright Guide – Gen AI
HKU’s Law Library offers a comprehensive and practical guide on copyright issues related to AI, available at https://libguides.lib.hku.hk/copyright_hku/ai.
Key topics it addresses include:
- The eligibility of AI-generated content for copyright protection
- Copyright infringement liability for AI-generated content
- Using copyrighted works as training data
- Licensing Content for AI Training
About CC Signals, GenAi and CC Licensing
Go to CC Signals: A New Social Contract for the Age of AI to learn more. It includes,
Creative Commons has an FAQ about GenAi and CC Licensing.

